○大田区建築基準法施行規則
昭和40年3月30日
規則第28号
目次
第1章 総則(第1条―第10条)
第2章 定期報告等(第11条―第14条の5)
第3章 許可申請等(第15条―第21条)
第4章 公開による意見の聴取(第22条―第35条)
第5章 建築協定(第36条―第44条)
第6章 雑則(第45条―第52条)
付則
第1章 総則
(趣旨)
第1条 この規則は、区長が、建築基準法(昭和25年法律第201号。以下「法」という。)、建築基準法施行令(昭和25年政令第338号。以下「令」という。)、建築基準法施行規則(昭和25年建設省令第40号。以下「省令」という。)及び平成15年国土交通省告示第303号(以下「平成15年国交省告示」という。)に基づき規定すべき事項並びに区長及び建築主事若しくは建築副主事(以下「建築主事等」という。)が、法、令、省令及び平成15年国交省告示並びに法及び令に基づく条例(東京都条例を含む。以下「条例」という。)の施行に関し、必要な事項を定めるものとする。
(申請者が未成年者、成年被後見人、被保佐人又は法人の場合)
第2条 この規則の規定により区長又は建築主事等に、申請、届出、報告又は請求(以下「申請等」という。)をする者が、未成年者又は成年被後見人である場合は、その法定代理人、被保佐人である場合は、その保佐人の連署を必要とする。
2 この規則の規定により申請等をする者が、法人である場合は、その名称、事務所所在地及び代表者の氏名を記載しなければならない。
(確認申請等の取下げ)
第3条 法、令、省令、条例及びこの規則の規定により建築主事等又は区長に申請書を提出した者は、建築主事等又は区長が確認、許可、認定又は法第6条の3第1項の構造計算適合性判定(以下「構造計算適合性判定」という。)(以下「確認等」という。)をする前に、当該申請を取り下げようとするときは、別記第1号様式により建築主事等又は区長に届け出なければならない。
2 前項の規定は、法第18条第2項若しくは第5項の規定による通知又は同条第38項の規定による認定の申請をした者について準用する。
(建築主等の変更)
第4条 確認等を受けた建築物、建築設備又は工作物(以下「建築物等」という。)で、その工事の完了前に建築主、設置者又は築造主(以下「建築主等」という。)を変更しようとする者は、別記第2号様式により、確認済証、許可通知書又は認定通知書(以下「確認済証等」という。)を添えて、完了検査申請書を提出する前に建築主事等又は区長に届け出なければならない。
2 建築主は、建築物の確認申請書を提出する場合において、工事監理者を定めていないときは当該建築物の工事に着手する3日前までに、工事監理者を変更したときは変更した日から3日以内に、別記第3号様式により、確認済証を添えて、建築主事等に届け出なければならない。
3 建築主等は、建築物等の確認申請書を提出する場合において、工事施工者を定めていないときは当該建築物等の工事に着手する3日前までに、工事施工者を変更したときは変更した日から3日以内に別記第3号様式の2により、確認済証を添えて、建築主事等に届け出なければならない。
4 前3項の規定により添付した確認済証等は、届出を受理した日から7日以内に建築主等に返還する。
(指定確認検査機関の建築主等の変更等の報告)
第4条の2 法第77条の21第1項に規定する指定確認検査機関(以下「指定確認検査機関」という。)は、法第6条の2第1項又は第18条第4項(これらの規定を法第87条第1項、第87条の4並びに第88条第1項及び第2項において準用する場合を含む。)に規定する確認を受けた建築物等の建築主等、工事監理者又は工事施工者の変更又は選任の届出を受けたときは、速やかに区長に報告しなければならない。
(工事の取りやめ)
第5条 確認等を受けた建築物等の建築主等は、その工事を取りやめようとするときは、別記第4号様式により、確認済証等を添えて、建築主事等又は区長に届け出なければならない。
2 前項の規定により添付した確認済証等は、届出を受理した日から7日以内に建築主等に返還する。
3 前2項の規定は、法第18条第2項若しくは第5項の規定による通知又は同条第38項の規定による認定に係る建築物等の工事を取りやめようとする者について準用する。
第6条及び第7条 削除
2 前項の規定は、建築設備若しくは工作物の確認申請書又は法第18条第2項の規定による通知に係る建築設備若しくは工作物の計画通知書について準用する。
3 建築物の確認の申請又は法第18条第2項の規定による建築物の計画の通知をした後に構造計算適合性判定の申請を行つた者は、遅滞なく、当該申請を行つた旨を別記第5号様式の2により建築主事等に届け出なければならない。
4 建築物のエネルギー消費性能の向上等に関する法律(平成27年法律第53号。以下この項及び第16条の3において「建築物省エネ法」という。)第11条第1項ただし書又は第12条第2項ただし書の規定の適用を受ける場合に添える図書は、それぞれ次に掲げるものとする。
(1) 住宅の品質確保の促進等に関する法律(平成11年法律第81号。以下「住宅品確法」という。)第6条第1項に規定する設計住宅性能評価書(提出又は通知に係る住宅が建築物エネルギー消費性能基準に適合する住宅と同等以上のエネルギー消費性能を有するものである旨の設計住宅性能評価に限る。)又はその写し
(2) 長期優良住宅認定通知書(長期優良住宅の普及の促進に関する法律(平成20年法律第87号)第7条第1項に規定する認定の通知書をいう。)又はその写し
(3) 長期使用構造等確認書(住宅品確法第6条の2第5項に規定する長期使用構造等である旨の確認書をいう。)又はその写し
5 前項各号に掲げる図書については、確認申請書を提出した建築主事等に提出しなければならない。
(維持保全に関する準則の作成等を要する建築物の指定)
第9条 法第8条第2項第2号の規定により指定する建築物は、事務所その他これに類する用途に供するもので、その用途に供する部分の床面積の合計が1,000平方メートルを超えるもの(5階以上の建築物で延べ面積が2,000平方メートルを超えるもののうち、3階以上の階でその用途に供する部分の床面積の合計が100平方メートルを超えるものに限る。)とする。
(標識等の設置による公示)
第10条 法第9条第13項(法第10条第4項及び第90条の2第2項において準用する場合を含む。)の規定に基づく標識は、別記第6号様式とする。
2 法第88条第1項から第3項までの規定により準用する法第9条第13項の規定に基づく標識は、別記第6号様式の2とする。
3 省令第4条の17の規定により区長が定める方法は、大田区告示式による。
第2章 定期報告等
(建築物の定期報告)
第12条 法第12条第1項の規定により行う建築物の敷地、構造及び建築設備に関する報告における調査の項目、方法及び結果の判定基準は、東京都建築基準法施行細則(昭和25年東京都規則第194号。以下「都規則」という。)第11条第1項の規定により東京都知事が別に定めるところによるものとする。
3 前項の報告書は、報告の日前3月以内に調査し、作成したものでなければならない。
(定期報告を要する特定建築設備等の指定)
第13条 法第12条第3項の規定により指定する特定建築設備等(以下「特定建築設備等」という。)は、次に掲げるものとする。
(1) 令第16条第1項各号に掲げる建築物及び第11条第2項に規定する建築物に設ける建築設備のうち次に掲げるもの
ア 法第28条第2項ただし書の換気設備又は同条第3項の規定により設ける換気設備(自然換気設備を除く。)
イ 法第35条の排煙設備又は令第129条の13の3第13項に規定する構造方法を用いる構造若しくは同項に規定する認定を受けた構造を有する非常用エレベーターの昇降路若しくは乗降ロビーに設ける排煙設備で、排煙機又は送風機を有するもの
ウ 法第35条の非常用の照明装置
エ 法第36条の規定により設ける給水又は排水の配管設備で、給水タンク、貯水タンク又は排水槽を設けるもの
(2) 第11条第2項に規定する建築物に設ける防火設備のうち次に掲げるもの
ア 随時閉鎖又は作動できるもの(防火ダンパ―を除く。)
イ 常時閉鎖又は作動した状態にあるもの(各階の主要なものに限る。)
(特定建築設備等の定期報告の時期等)
第14条 法第12条第3項の規定により報告の対象となる特定建築設備等及び令第138条の3に規定する昇降機等(以下「報告対象特定建築設備等」という。)に関する報告における検査項目、事項、方法及び結果の判定基準は、都規則第13条第1項の規定により東京都知事が別に定めるところによるものとする。
2 省令第6条第3項及び第4項に規定する報告書は、報告の日前1月以内に検査し、作成したものでなければならない。
3 法第12条第3項の規定により報告の対象となる特定建築設備等(令第16条第3項第2号及び前条第2号に定める防火設備を除く。)に係る省令第6条第1項の規定により定める報告の時期は、当該特定建築設備等に係る法第7条第5項又は第7条の2第5項の規定による検査済証(以下この条において「検査済証」という。)の交付を受けた日の翌日から起算して2年を経過する日までに1回とし、その後においては、前回の報告を行つた日の翌日から起算して1年を経過する日まで(前回の報告を行わなかつた場合は、前回の報告を行うべき時期の終期の日の翌日から起算して1年を経過する日まで)に1回とする。ただし、省令第6条第1項の規定に基づき、国土交通大臣が定める検査の項目については、検査済証の交付を受けた日の翌日から起算して3年を経過する日までに1回とし、その後においては、前回の報告を行つた日の翌日から起算して3年を経過する日まで(前回の報告を行わなかつた場合は、前回の報告を行うべき時期の終期の日の翌日から起算して3年を経過する日まで)に1回とする。
(い) | (ろ) | |
用途 | 報告の時期 | |
(1) | 劇場、映画館、演芸場、観覧場(屋外観覧場を除く。)、公会堂又は集会場 | 毎年4月1日から翌年の1月31日まで |
(2) | 旅館又はホテル | 毎年4月1日から翌年の1月31日まで |
(3) | 百貨店、マーケット、勝馬投票券発売所、場外車券売場又は物品販売業を営む店舗 | 毎年4月1日から翌年の1月31日まで |
(4) | 病院、診療所(患者の収容施設があるものに限る。)、令第115条の3第1号に掲げる児童福祉施設等、学校、体育館、博物館、美術館、図書館、ボーリング場、スキー場、スケート場、水泳場又はスポーツの練習場 | 毎年4月1日から翌年の1月31日まで |
(5) | 展示場、キャバレー、カフェー、ナイトクラブ、バー、ダンスホール、遊技場、公衆浴場、待合、料理店、飲食店又は事務所その他これに類するもの | 毎年4月1日から翌年の1月31日まで |
(6) | 下宿、共同住宅又は寄宿舎 | 毎年4月1日から翌年の1月31日まで |
(7) | 別表第3の(10)の項に掲げる建築物 | 毎年4月1日から翌年の1月31日まで |
(8) | 別表第3の(12)の項に掲げる建築物 | 毎年4月1日から翌年の1月31日まで |
(9) | 別表第3の(13)の項に掲げる建築物 | 毎年4月1日から翌年の1月31日まで |
7 省令第6条第4項の規定により定める書類は、別記第8号様式の2の2による建築物概要書とする。
(所有者等の変更)
第14条の2 省令第5条第3項、第6条第3項又は第6条の2の2第3項の規定により報告をした所有者(所有者と管理者とが異なる場合においては、管理者)は、所有者、管理者又は報告をした建築物の名称を変更したときは、遅滞なく、別記第8号様式の5による建築物等の所有者等変更届を区長に届け出なければならない。
(1) 省令第5条第3項に規定する書類 3年間(第11条の規定による報告の時期が毎年となる建築物にあつては、1年間)
(2) 省令第6条第3項に規定する書類 1年間(第13条第1号に規定する建築設備にあつては3年間、令第138条第2項第2号及び第3号に規定する遊戯施設にあつては5年間)
(建築工事施工計画の報告)
第14条の3 法第6条第1項第1号又は第2号に規定する建築物(木造以外のものに限る。)のうち、一の建築物における新築、増築又は改築に係る部分の地階を除く階数が3以上のもので当該部分の床面積の合計が500平方メートルを超えるものの工事監理者及び工事の施工者は、法第12条第5項の規定に基づき、当該工事に着手する前に、別記第9号様式の2による建築工事施工計画報告書に、次の表の(い)の欄に掲げる建築材料の種類ごとに、同表(ろ)の欄に掲げる事項を記載した書類を添えて、区長に工事の施工計画を報告しなければならない。ただし、法第6条の2第1項又は第18条第4項に規定する確認を受けた建築物は除く。
(い) | (ろ) | |
建築材料の種類 | 事項 | |
(1) | 鉄骨 | (一) 鋼材等の規格及び試験計画 (二) 鉄骨加工工場の名称及び種別 |
(2) | コンクリート | (一) コンクリートの製造に用いるセメント、骨材その他の材料の品質 (二) レディーミクストコンクリートの製造会社及びその工場の名称 (三) コンクリートの設計基準強度その他の品質及び所要条件 (四) コンクリートの打ち込み方法及び打ち込み計画 (五) コンクリートの試験計画及び試験機関の名称 (六) コンクリートの施工条件及び養生計画 |
(3) | 鉄筋 | (一) 鉄筋の規格及び試験計画 (二) 鉄筋の継ぎ手工法、施工計画及び当該継ぎ手工法の工事施工者の氏名 (三) 鉄筋継ぎ手の試験計画及び試験機関の名称 |
(い) | (ろ) | |
工事の種類 | 事項 | |
(1) | 軽量コンクリート工事 | (一) 軽量コンクリートの使用箇所 (二) 軽量コンクリート骨材及び製造会社の名称 (三) 軽量コンクリートの設計基準強度その他の品質及び所要条件 (四) 軽量コンクリートの製造方法 (五) 軽量コンクリートの打ち込み方法及び打ち込み計画 (六) 軽量コンクリートの施工条件及び養生計画 |
(2) | 溶接工事 | (一) 溶接技術監督員の氏名、所属及び資格 (二) 溶接工事施工者の氏名並びに鉄骨加工工場の名称及び種別 (三) 溶接工法の種類、使用材料及び設備 (四) 溶接工の技量資格 (五) 鋼材の切断方法その他の溶接工事の施工方法及び所要条件 (六) 溶接工事の工程に対応した試験及び検査の方法 |
(3) | 高力ボルト接合工事 | (一) 高力ボルト接合工事施工者の氏名 (二) 高力ボルトセットの製造者の氏名 (三) 高力ボルトセットの種類 (四) 摩擦係数その他の所要条件 (五) 摩擦面の処理方法、ボルトの締め付け方法その他の施工方法及び所要条件 (六) 高力ボルトセットの品質及び検査方法 (七) 高力ボルト接合工事の工程に対応した試験及び検査の方法 |
(事故に係る報告)
第14条の4 木造の建築物で高さが13メートル若しくは軒の高さが9メートルを超えるもの又は木造以外の建築物で2以上の階数を有するものに係る建築、修繕、模様替又は除却のための工事に起因する敷地内における死者が生じた事故又は敷地外における人が危害を受けた事故が発生した場合は、当該工事の工事施工者は、法第12条第5項の規定に基づき、直ちに、別記第9号様式の3による事故報告書(速報)により、事故の状況を区長に報告しなければならない。
4 前3項の規定は、法第88条第1項から第3項までに規定する工作物に準用する。
(垂直積雪量)
第14条の5 令第86条第3項の規定により区長が定める垂直積雪量の数値は、0.3メートルとする。ただし、平成12年建設省告示第1455号(多雪区域を指定する基準及び垂直積雪量を定める基準を定める件)第2に掲げる式中「区域の標準的な標高」とあるのは「敷地の標準的な標高」と、「区域の標準的な海率」とあるのは「敷地の標準的な海率」と読み替えて計算した垂直積雪量の数値(以下「告示式による数値」という。)が0.3メートルに満たない場合は、告示式による数値とすることができる。
第3章 許可申請等
図書の種類 | 明示すべき事項 |
付近見取図 | 方位、道路及び目標となる地物 |
配置図 | 縮尺、方位、敷地の境界線、敷地内における建築物の位置、申請に係る建築物と他の建築物との別、擁壁の位置、土地の高低、建築物の各部の高さ並びに敷地の接する道路の位置及び幅員 |
各階平面図 | 縮尺、方位、間取、各室の用途並びに壁及び開口部の位置 |
2面以上の立面図 | 縮尺及び開口部の位置 |
2面以上の断面図 | 縮尺、床の高さ、各階の天井の高さ、軒及びひさしの出並びに軒の高さ及び建築物の高さ |
2 区長は、前項の規定による申請について許可をしたときは、別記第10号様式の2による通知書に、前項に規定する申請書の副本及び添付図書を添えて、申請者に通知する。
2 区長は、前項の規定による申請について認定をしたときは、別記第11号様式の2による通知書に、前項に規定する申請書の副本及び添付図書を添えて、申請者に通知する。
(認定申請書又は許可申請書に添付する図書)
第16条の2 省令第10条の4第1項及び第10条の4の2第1項の規定に基づき定める図書は、第15条第1項の表に掲げる図書その他必要な図書とする。
2 省令第10条の16第1項第4号及び第10条の21第1項第3号の規定に基づき定める図書は、次のとおりとする。
(1) 当該申請に係る土地の所有権又は借地権を有する者の印鑑登録証明書
(2) 当該申請に係る土地及び建物の登記事項証明書(以下「登記事項証明書」という。)
(3) 公図の写し
3 省令第10条の16第2項第3号の規定に基づき定める図書は、法第86条第10項の公告対象区域内における法第86条の2第1項の一敷地内認定建築物又は同条第3項の一敷地内許可建築物とそれ以外の建築物の位置及び構造に関する計画を省令第10条の18に定める計画書に記載したものとする。
4 省令第10条の16第3項第3号の規定に基づき定める図書は、法第86条第10項の公告対象区域内における法第86条の2第1項の一敷地内認定建築物及びそれ以外の建築物の位置及び構造に関する計画を省令第10条の18に定める計画書のうち別記第64号の2様式による計画書に記載したものとする。
5 省令第10条の23第6項の規定に基づき定める図書及び書類は、法第86条の8の認定に係る建築物の計画における工事ごとの計画(法第6条の3第1項の特定構造計算基準又は特定増改築構造計算基準に適合することについて、他の工事の計画の図書又は書類をもつて確認できる場合を除く。)に構造計算適合性判定を受けて交付された法第6条の3第7項の適合判定通知書又はその写し並びに省令第3条の7第1項第1号ロ(1)及び(2)に定める図書及び書類とし、法第86条の8の認定に係る建築物の計画が、法第6条の3第1項の特定構造計算基準又は特定増改築構造計算基準に適合するかどうかの確認審査を要するものである場合に提出するものとする。
(完了検査申請書及び中間検査申請書に添付する書類)
第16条の3 省令第4条第1項第6号及び省令第4条の8第1項第4号(省令第8条の2の2において準用する場合を含む。)の規定に基づき定める書類は、別記第11号様式の4による建築工事施工結果報告書(一の建築物における新築、増築又は改築に係る部分の地階を除く階数が3以上の建築物に限る。)並びに次の表1及び表2の(い)の欄に掲げる建築材料及び工事の種類ごとに、それぞれ表1及び表2の(ろ)の欄に掲げる事項に係る試験、検査その他の施工の状況を記載した書類とする。
表1
(い) | (ろ) | |
建築材料の種類 | 事項 | |
(1) | 鉄骨 | (一) 鋼材等の規格及び試験結果 |
(二) 鉄骨加工工場の名称及び種別 | ||
(2) | コンクリート | (一) コンクリートの製造に用いるセメント、骨材その他の材料の品質 |
(二) レディーミクストコンクリートの製造会社及びその工場の名称 | ||
(三) コンクリートの設計基準強度その他の品質及び所要条件 | ||
(四) コンクリートの打込み方法及び打込み結果 | ||
(五) コンクリートの試験結果及び試験機関の名称 | ||
(六) コンクリートの施工条件及び養生方法 | ||
(3) | 鉄筋 | (一) 鉄筋の規格及び試験結果 |
(二) 鉄筋の継ぎ手工法、施工結果及び当該継ぎ手工法の工事施工者の氏名 | ||
(三) 鉄筋継ぎ手の試験結果及び試験機関の名称 | ||
(4) | 木材 | (一) 木材の種類及び等級 |
(二) 接合金物の種類及び規格 |
表2
(い) | (ろ) | |
工事の種類 | 事項 | |
(1) | 軽量コンクリート工事 | (一) 軽量コンクリートの使用箇所 |
(二) 軽量コンクリート骨材及び製造会社の名称 | ||
(三) 軽量コンクリートの設計基準強度その他の品質及び所要条件 | ||
(四) 軽量コンクリートの製造方法 | ||
(五) 軽量コンクリートの打込み方法及び打込み結果 | ||
(六) 軽量コンクリートの施工条件及び養生方法 | ||
(2) | 溶接工事 | (一) 溶接技術監督員の氏名、所属及び資格 |
(二) 溶接工事施工者の氏名並びに鉄骨加工工場の名称及び種別 | ||
(三) 溶接工法の種類、使用材料及び設備 | ||
(四) 溶接工の技量資格 | ||
(五) 鋼材の切断方法その他の溶接工事の施工結果及び所要条件 | ||
(六) 溶接工事の工程に対応した試験及び検査の結果 | ||
(3) | 高力ボルト接合工事 | (一) 高力ボルト接合工事施工者の氏名 |
(二) 高力ボルトセットの製造者の氏名 | ||
(三) 高力ボルトセットの種類 | ||
(四) 摩擦係数その他の所要条件 | ||
(五) 摩擦面の処理方法、ボルトの締め付け方法その他の施工方法及び所要条件 | ||
(六) 高力ボルトセットの品質及び検査結果 | ||
(七) 高力ボルト接合工事の工程に対応した試験及び検査の結果 |
(1) 法第6条第1項及び第18条第2項(法第87条の4において準用する場合を含む。)に規定する建築物に設ける建築設備(次号に掲げる昇降機を除く。)
ア 地階を除く3以上の階数を有する建築物で延べ面積が500平方メートルを超えるもの 別記第11号様式の5による建築設備工事監理状況報告書(地階を除く3以上の階数を有する建築物で延べ面積500平方メートルを超えるもの)並びに都規則第15条の4第2項第1号イの規定により東京都知事が別に定める建築設備概要書及び建築設備工事監理状況調書
イ ア以外の建築物 別記第11号様式の6による建築設備工事監理状況報告書(地階を除く3以上の階数を有する建築物で延べ面積500平方メートルを超えるものを除く。)並びに都規則第15条の4第2項第1号ロの規定により東京都知事が別に定める建築設備概要書及び建築設備工事監理状況調書
ウ 法第88条に掲げる工作物 別記第11号様式の7による建築設備工事監理状況報告書(建築基準法第88条の工作物)並びに都規則第15条の4第2項第1号ハの規定により東京都知事が別に定める建築設備概要書及び建築設備工事監理状況調書
(2) 令第129条の3第1項に掲げる昇降機 別記第11号様式の8による昇降機工事監理状況報告書(建築物に設けるもの)及び都規則第15条の4第2項第2号の規定により東京都知事が別に定める昇降機工事監理状況調書
(3) 令第138条第2項第1号に掲げる乗用エレベーター又はエスカレーター 別記第11号様式の9による昇降機工事監理状況報告書(工作物で観光のためのもの)及び都規則第15条の4第2項第3号の規定により東京都知事が別に定める昇降機工事監理状況調書
(4) 令第138条第2項第2号に掲げる遊戯施設 別記第11号様式の10による遊戯施設工事監理状況報告書及び都規則第15条の4第2項第4号の規定により東京都知事が別に定める遊戯施設工事監理状況調書
(5) 建築物省エネ法第10条第1項に規定する建築物 次に掲げる場合に応じそれぞれ次に定める書類
ア 仕様基準(大田区手数料条例(昭和32年条例第24号。以下「手数料条例」という。)別表第3の1の項に規定する仕様基準をいう。)による確認済証の交付又は建築物省エネ法第11条第1項に規定する建築物エネルギー消費性能適合性判定(以下この号において「適合性判定」という。)を受けた場合 別記第11号様式の11による省エネ基準工事監理状況報告書(仕様基準用)その他区長が必要と認める書類
イ 仕様・計算併用法(手数料条例別表第3の2の項に規定する仕様・計算併用法をいう。)により適合性判定を受けた場合 別記第11号様式の12による省エネ基準工事監理状況報告書(仕様・計算併用法用)その他区長が必要と認める書類
ウ 標準計算法(手数料条例別表第3の2の項に規定する標準計算法をいう。)により適合性判定を受けた場合 別記第11号様式の13による省エネ基準工事監理状況報告書(住宅・標準計算法用)その他区長が必要と認める書類
エ モデル建物法(手数料条例別表第3の2の項に規定するモデル建物法をいう。)により適合性判定を受けた場合 別記第11号様式の14による省エネ基準工事監理状況報告書(モデル建物法用)又は別記第11号様式の15による省エネ基準工事監理状況報告書(モデル建物法(小規模版)用)その他区長が必要と認める書類
オ 標準入力法等(手数料条例別表第3の2の項に規定する標準入力法等をいう。)により適合性判定を受けた場合 別記第11号様式の16による省エネ基準工事監理状況報告書(標準入力法等用)その他区長が必要と認める書類
カ アの場合にあつては、かつ、確認済証の交付を受けた住宅の計画について、省令第3条の2に規定する軽微な変更を行つた場合又は適合性判定を受けた建築物エネルギー消費性能確保計画(建築物省エネ法第11条第1項に規定する建築物エネルギー消費性能確保計画をいう。以下この号において同じ。)について、建築物のエネルギー消費性能の向上等に関する法律施行規則(平成28年国土交通省令第5号。以下「建築物省エネ法施行規則」という。)第5条(建築物省エネ法施行規則第9条第2項において準用する場合を含む。以下この号において同じ。)に規定する軽微な変更を行つた場合 別記第11号様式の17による建築物エネルギー消費性能基準への適合に係る軽微な変更説明書(仕様基準用)
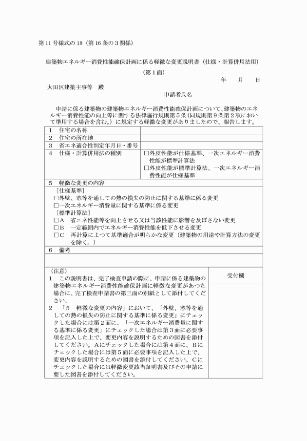
キ イの場合であつて、かつ、適合性判定を受けた建築物エネルギー消費性能確保計画について、建築物省エネ法施行規則第5条に規定する軽微な変更を行つた場合 別記第11号様式の18による建築物エネルギー消費性能確保計画に係る軽微な変更説明書(仕様・計算併用法用)
ク ウの場合であつて、かつ、適合性判定を受けた建築物エネルギー消費性能確保計画について、建築物省エネ法施行規則第5条に規定する軽微な変更を行つた場合 別記第11号様式の19による建築物エネルギー消費性能確保計画に係る軽微な変更説明書(住宅・標準計算法用)
ケ エ又はオの場合であつて、かつ、適合性判定を受けた建築物エネルギー消費性能確保計画について、建築物省エネ法施行規則第5条に規定する軽微な変更を行つた場合 別記第11号様式の20による建築物エネルギー消費性能確保計画に係る軽微な変更説明書(非住宅)
(1) 当該申請に係る承諾者の印鑑登録証明書
(2) 登記事項証明書
3 法第42条第2項の規定による道路の指定又は指定の変更若しくは取消しを求める者は、別記第12号様式による申請書の正本及び副本に、それぞれ、次に掲げる図書を添えて区長に提出しなければならない。
(1) 付近見取図
(2) 地籍図
(3) その他区長が必要と認める書類
(道路の位置の指定等の変更又は取消しの告示)
第18条 区長は、法第42条第1項第4号若しくは第5号、同条第2項若しくは第4項又は法第68条の7第1項の規定による指定の変更又は取消しをしたときは、次に掲げる事項を告示する。
(1) 指定に係る道路の種類
(2) 指定の変更又は取消しの年月日
(3) 指定に係る道路の位置
(4) 指定に係る道路の延長及び幅員
2 区長は、法第42条第3項の規定による水平距離の指定の変更又は取消しをしたときは、次に掲げる事項を告示する。
(1) 水平距離の指定の変更又は取消しの年月日
(2) 水平距離の指定に係る道路の部分の位置
(3) 水平距離の指定に係る道路の部分の延長
(4) 水平距離
(道路の位置の指定等の通知)
第18条の2 区長は、第17条第1項若しくは第3項の申請に基づく道路の指定若しくは指定の変更若しくは取消し又は同条第2項の申請に基づく道路の位置の指定若しくは指定の変更若しくは取消しをしたときは、別記第15号様式の2による通知書に、申請書の副本及び添付図書を添えて、申請者に通知する。
2 区長は、第17条第4項の申請に基づく水平距離の指定又は指定の変更若しくは取消しをしたときは、別記第15号様式の3による通知書に、申請書の副本及び添付図書を添えて、申請者に通知する。
(私道の変更又は廃止の届出)
第18条の3 法第42条第1項第3号の規定による道路を変更し、又は廃止しようとする道路の管理者は、変更し、又は廃止しようとする14日前までに、別記第15号様式の4による届出書に次に掲げる図書を添えて、区長に届け出るものとする。
(1) 付近見取図
(2) 地籍図
(3) 登記事項証明書
(開発区域内等の私道の変更又は廃止)
第19条 道路法(昭和27年法律第180号)第18条第1項の規定による道路の区域の決定をした当該道路の区域内、都市計画法(昭和43年法律第100号)第29条第1項、同法第34条の2若しくは同法第35条の2の開発許可等を受けた開発区域内若しくは同法第65条第1項の規定が適用される都市計画事業の事業地内、都市再開発法(昭和44年法律第38号)による市街地再開発事業の施行地区内、土地区画整理法(昭和29年法律第119号)による土地区画整理事業の施行地区内又は密集市街地における防災街区の整備の促進に関する法律(平成9年法律第49号)による防災街区整備事業の施行地区内で、当該開発行為又は事業の工事に着手する者(以下「事業者等」という。)は、当該地区内に存在する法第42条第1項第3号の規定による道路の変更若しくは廃止又は同項第5号の規定による道路の位置若しくは同条第2項の規定による道路若しくは同条第3項の規定による水平距離の指定の変更若しくは取消しについて、区長と協議することができる。
(道路の位置の標示)
第20条 第17条第2項の規定による道路の位置の指定又は指定の変更を求める者は、側溝、縁石その他により道路の境界を明確にしておかなければならない。ただし、土地の状況によりこの措置がとれない場合は、10センチメートル角で長さ45センチメートル以上のコンクリート又は石のくいによりその位置を標示することができる。
3 前2項の規定により設置した標識は、移動させてはならない。
第21条 削除
第4章 公開による意見の聴取
(公開による意見の聴取)
第22条 この章の規定は、区長が行う法第9条第4項(法第9条第8項、第10条第4項、第45条第2項、第88条第1項から第3項まで、第90条第3項並びに第90条の2第2項において準用する場合を含む。)の規定による公開による意見の聴取(以下単に「聴取」という。)並びに法第46条第1項(法第68条の7第3項において準用する場合を含む。以下同じ。)、第48条第15項(法第88条第2項において準用する場合を含む。以下同じ。)及び第72条第1項(法第74条第2項及び第76条の3第4項において準用する場合を含む。)の規定による公開による意見の聴取(以下「公聴会」という。)に関して定めるものとする。
(公開による意見の聴取の通知及び公告)
第23条 区長は、前条の公開による意見の聴取(以下単に「公開による意見の聴取」という。)を行おうとするときは、当該公開による意見の聴取の事由、期日及び場所を期日の1週間前(法第9条第8項において準用する法第9条第4項の規定による場合においては、2日前)までに、次に掲げる者(以下「当事者」という。)又はその代理人に通知するとともに、これを公告しなければならない。
(1) 聴取にあつては、当該聴取の事由である処分の名あて人となるべき者又は名あて人
(2) 公聴会にあつては、当該公聴会の事由である法第46条第1項の規定に基づく壁面線の指定に係る土地の所有者及び建築物の所有を目的とする地上権若しくは賃借権(臨時設備その他一時使用のため設定されたことが明らかなものを除く。)を有する者、法第48条第15項に規定する許可を受けようとする者、法第70条第1項(法第74条第2項において準用する場合を含む。)若しくは法第76条の3第2項の規定に基づき建築協定をしようとする者又は法第71条(法第74条第2項若しくは第76条の3第4項において準用する場合を含む。)の規定による縦覧期間の満了後1週間以内に区長に書面をもつて異議申立てをした者
2 前項の公告は、区役所掲示場に掲示して行うほか、公聴会の場合においては、標識を設置してこれを行うものとする。
(当事者等の代理人)
第24条 当事者又は関係人(当事者以外の者で公聴会の事由に利害関係を有するものをいう。以下同じ。)は、その代理人を出頭させるときは、委任状を公開による意見の聴取の開始の時までに、区長に提出しなければならない。
(公開による意見の聴取の期日の延期)
第25条 当事者及びその代理人が聴取に出頭することができないときは、その事由を聴取の期日の前日までに、区長に届け出なければならない。
2 区長は、前項の場合においてその事由が正当であると認めるときは、聴取の期日を延期するものとする。
3 区長は、前項に定めるもののほか必要があると認めるときは、公開による意見の聴取の期日を延期することができる。
(公開による意見の聴取の主宰)
第26条 公開による意見の聴取は、区長が指名する職員が主宰する。
2 次の各号のいずれかに該当する者は、公開による意見の聴取を主宰することができない。
(1) 当該公開による意見の聴取の当事者又は参加人(公聴会の手続に参加する関係人をいう。以下同じ。)
(2) 前号に規定する者の配偶者、四親等内の親族又は同居の親族
(3) 第1号に規定する者の代理人
(4) 前3号に規定する者であつたことのある者
(6) 参加人以外の関係人
(関係職員等の出頭)
第27条 主宰者は、必要があると認めるときは、区又は関係行政庁の職員その他必要と認める者(前条第2項各号のいずれかに該当する者を除く。以下「関係職員等」という。)の公開による意見の聴取への出頭を求めて意見又は説明を聴くことができる。
2 前項の場合において、主宰者は、あらかじめ関係職員等に当該公開による意見の聴取の事由、期日及び場所を通知しなければならない。
(聴取の請求)
第28条 聴取を請求しようとする者は、区長に対し、書面により請求の要旨、提出年月日並びにその者の住所及び氏名を記し、押印の上提出しなければならない。
(聴取の方式)
第29条 聴取は、口述審問により行う。
2 関係職員等は、口述審問において発言することができる。
(聴取における参考人の出頭等)
第30条 聴取に際して当事者又はその代理人は、当該当事者に有利な参考人を出頭させ、かつ、意見を述べさせることができる。
(聴取において当事者が出頭しない場合)
第31条 当事者及びその代理人が出頭せず、かつ、その事項に関する当事者の供述書がある場合における聴取は、その供述書及びその事項の調査に当たつた職員が作成し、かつ、署名した調書を朗読して行う。
2 当事者及びその代理人が理由なく出頭せず、かつ、その事項に関する当事者の供述書がない場合における聴取は、前項の調書によつて行うことができる。
(公聴会における公述)
第32条 公聴会は、当事者、参加人又はそれらの代理人が意見を述べることにより行う。
2 前項の規定により意見を述べようとする者は、当該公聴会の期日の3日前までに、区長に対し意見の要旨並びにその者の住所、氏名及び当該処分についての利害関係を記した書面を提出しなければならない。ただし、区長が必要と認めた場合は、この限りでない。
(公聴会における公述人の選定等)
第32条の2 区長は、公聴会の運営を円滑にするため必要があると認めたときは、前条第2項の書面を提出した者のうちから当該公聴会において意見を述べる者(以下「公述人」という。)を選定し、又は当該公聴会における公述の時間をあらかじめ制限することができる。
2 前項の規定による公述人の選定又は公述の時間の制限は、公平かつ適正に行われなければならない。
(公開による意見の聴取における発言)
第33条 公開による意見の聴取における発言は、主宰者の許可を受けなければ行うことができない。
2 前項の発言は、主宰者が許可した事項の範囲を超えてはならない。
(会場の秩序維持等)
第34条 主宰者は、公開による意見の聴取において会場内を整理し、又はその秩序を維持するため必要があると認めるときは、当事者、参加人、それらの代理人若しくは第30条の参考人又は傍聴人の入場を制限することができる。
2 主宰者は、公開による意見の聴取を妨害し、又はその秩序を乱す者に対し、退場を命ずる等適当な措置をとることができる。
(記録)
第35条 主宰者は、公開による意見の聴取に出頭した者の氏名及びその内容の要点を記録しなければならない。
2 主宰者は、前項の記録を保管しなければならない。
第5章 建築協定
(建築協定認可申請書)
第36条 建築協定認可申請は、別記第16号様式に次に掲げる図書を添えてするものとする。
(1) 法第70条に規定する建築協定書
(2) 建築協定区域、建築協定区域隣接地(建築協定区域隣接地を定める場合に限る。次条において同じ。)、建築物に関する基準並びに建築協定と関係のある地形及び地物の概略を表示する図面
(3) 認可の申請人が、建築協定をしようとする者の代表者であることを証する書類
(4) 建築協定をしようとする理由書
(5) 法第69条の土地の所有者等(法第77条の規定による建築物の借主を含み、土地の共有者又は共同借地権者にあつては、それぞれの持分が過半に達する者をいい、土地区画整理法第98条第1項(大都市地域における住宅及び住宅地の供給の促進に関する特別措置法(昭和50年法律第67号)第83条において準用する場合を含む。以下この号、第40条及び第41条において同じ。)の規定により仮換地として指定された土地にあつては、当該土地に対応する従前の土地の所有者及び借地権を有する者(以下この号において「従前の土地の所有者及び借地権者」という。)をいう。以下「土地の所有者等」という。)の全員の住所、氏名及び建築協定に関する合意を示す書類、印鑑登録証明書、登記事項証明書(登録又は登記がない場合は、本人又は権利者であることを証する書面。次項、次条、第41条及び第43条において同じ。)並びに土地区画整理法第98条第1項の規定により仮換地として指定されたこと又は仮換地について仮に借地権の目的となるべき宅地若しくはその部分を指定したことを土地区画整理事業の施行者が証する書類(従前の土地の所有者及び借地権者に限る。以下「仮換地証明書」という。)
(1) 建築協定の変更書及び建築協定区域、建築協定区域隣接地又は建築物に関する基準の変更を表示する図面
(2) 法第73条第1項(法第74条第2項において準用する場合を含む。)の規定により認可を受けた建築協定書
(3) 認可の申請人が、建築協定を変更又は廃止しようとする者の代表者であることを証する書類
(4) 建築協定を変更又は廃止しようとする理由書
(5) 土地の所有者等の全員の住所、氏名及び建築協定の変更に関する全員の合意(廃止しようとする場合は、廃止に関する過半数の合意)を示す書類、当該合意をした者の印鑑登録証明書並びに土地の所有者等の全員の登記事項証明書及び仮換地証明書
(認可通知書の通知)
第39条 区長は、前条の規定による建築協定に関する認可の申請について認可したときは、建築協定の認可にあつては、別記第17号様式の2による建築協定認可通知書(建築協定認可申請書の写しを添えたもの)、建築協定の変更又は廃止の認可にあつては、別記第17号様式の3による建築協定変更・廃止認可通知書(建築協定変更・廃止認可申請書の写しを添えたもの)により通知する。
(1) 借地権が消滅したことを証する書類
(2) 土地区画整理法第98条第1項の規定により仮換地として指定された土地が、同法第86条第1項の換地計画又は大都市地域における住宅及び住宅地の供給の促進に関する特別措置法第72条第1項の換地計画において当該土地に対応する従前の土地についての換地として定められず、かつ、土地区画整理法第91条第3項(大都市地域における住宅及び住宅地の供給の促進に関する特別措置法第82条において準用する場合を含む。)の規定により当該土地に対応する従前の土地の所有者に対してその共有持分を与えるように定められた土地としても定められなかつたことを土地区画整理事業の施行者が証する書類
(建築協定の認可等の公告があつた日以後建築協定に加わる手続)
第41条 法第75条の2第1項に規定する土地の所有者(土地区画整理法第98条第1項の規定により仮換地として指定された土地にあつては、当該土地に対応する従前の土地の所有者)は、別記第18号様式の2に印鑑登録証明書、登記事項証明書、仮換地証明書及び当該土地の位置を表示する図面を添えて区長に提出するものとする。ただし、土地の共有者については、その持分が過半に達する者の代表者が、それらの者の住所、氏名及び建築協定に加わる旨の意思の表示を示す書類、当該土地の位置を表示する図面、印鑑登録証明書、登記事項証明書並びに仮換地証明書を添えて区長に提出するものとする。
2 法第75条の2第2項に規定する土地の所有者等は、別記第18号様式の2に次に掲げる図書を添えて区長に提出するものとする。
(1) 建築協定区域隣接地を表示する図面
(2) 届出人が建築協定に加わる者の代表者であることを証する書類
(3) 建築協定区域隣接地内の土地の所有者等の全員の住所、氏名及び建築協定に加わる旨の意思の表示を示す書類、印鑑登録証明書、登記事項証明書並びに仮換地証明書
(建築協定の公告)
第42条 法第71条(法第74条第2項及び第76条の3第4項において準用する場合を含む。)、第73条第2項(法第74条第2項、第75条の2第4項及び第76条の3第4項において準用する場合を含む。)、第74条の2第4項及び第76条第2項の規定による公告については、第23条第2項の規定を準用する。
(1人建築協定が効力を有することとなつた場合の手続)
第43条 法第76条の3第1項による建築協定の設定者は、当該建築協定が効力を有することとなつたときは、直ちに別記第18号様式の3に、新たに土地の所有者等となつた者の印鑑登録証明書、登記事項証明書、仮換地証明書及び当該土地の位置を表示した図面を添えて区長に届け出なければならない。
(建築協定に関係のある図書の提出)
第44条 区長は、特に必要があると認めるときは、建築協定に関係のある図書の提出を求めることができる。
第6章 雑則
(建蔽率の緩和)
第45条 法第53条第3項第2号の規定により区長が指定する敷地は、その周辺の3分の1以上が道路又は公園、広場、川その他これらに類するもの(以下この条において「公園等」という。)に接し、かつ、次に掲げる敷地のいずれかに該当するものとする。
(1) 2つの道路(法第42条第2項の規定による道路で、同項の規定により道路境界線とみなされる線と道との間の当該敷地の部分を道路として築造しないものを除く。)が隅角120度未満で交わる角敷地
(2) 幅員が、それぞれ8メートル以上の道路の間にある敷地で、道路境界線相互の間隔が35メートルを超えないもの
(3) 公園等に接する敷地又はその前面道路の反対側に公園等がある敷地で、前2号に掲げる敷地に準ずるもの
(敷地面積の規模)
第45条の2 令第130条の10第2項ただし書の規定により区長が定める規模は、1,000平方メートルとする。
地域 | 敷地面積の規模 | |
(1) | 第1種低層住居専用地域 第2種低層住居専用地域 | 1,000平方メートル |
(2) | (1)に掲げる地域以外の用途地域 | 500平方メートル |
(建築物の後退距離の算定の特例)
第45条の3 令第130条の12第5号の規定により区長が定める建築物の部分は、当該敷地内の建築物の一部で、法第44条第1項第4号の規定による許可を受けた公共用歩廊その他令第145条第2項に定める建築物に接続して一体的に建築する部分とする。
(道路面と地盤面に高低差のある場合)
第45条の4 令第135条の2第1項の規定の適用に当たり、同条第2項の規定により緩和できる範囲は、次に定めるところによる。
(1) 前面道路と敷地との境界線からの水平距離が、次の式によつて計算された数値Sを超える敷地内の区域については、その前面道路は、敷地の地盤面と同じ高さにあるものとみなす。
ア 第一種低層住居専用地域、第二種低層住居専用地域、第一種中高層住居専用地域、第二種中高層住居専用地域、第一種住居地域、第二種住居地域又は準住居地域内にあつては

イ アに掲げる地域以外の地域内にあつては

〔ア及びイの式において、Hは、敷地の地盤面と前面道路の高さの差とする。〕
ア 幅員が最大の前面道路が敷地の地盤面より高い場合は、敷地の地盤面の高さ
イ ア以外の場合は、幅員が最大の前面道路の高さ(令第135条の2第1項の規定によつて緩和できる場合は、その高さ)
(採光に有効な部分の面積の算定方法)
第45条の5 平成15年国交省告示第2号の規定により区長が定める基準は、次の各号に定める基準とする。
ア 当該特定居室の床面積の20分の1以上の面積を有する直接外気に接する採光上支障のない窓その他の開口部を設けること。
イ 床面において200ルクス以上の照度を確保することができる照明設備を設けること。
ア 当該壁に接する居室間を直接行き来するための出入口を設けること。
(3) 2以上の居室のうち、特定居室の数は2を超えないこと。
(4) 2以上の居室には、保育所及び幼保連携型認定こども園の保育室以外の居室を含まないこと。
(概要書等の閲覧場所)
第45条の6 建築計画概要書、築造計画概要書、定期調査報告概要書、定期検査報告概要書、省令別記第37号様式による建築基準法令による処分の概要書、全体計画概要書、指定道路図及び指定道路調書(以下「概要書等」という。)の閲覧場所(以下「閲覧所」という。)は、大田区役所まちづくり推進部内とする。
(概要書等の閲覧日及び閲覧時間)
第46条 閲覧所における概要書等の閲覧日は、大田区の休日を定める条例(平成元年条例第1号)第1条第1項各号に掲げる日以外の日とし、閲覧時間は、午前8時30分から午後5時までとする。
2 区長は概要書等の整理その他の理由により必要があると認めたときは、前項の規定にかかわらず、臨時に閲覧できない日を定め、又は閲覧時間を延長し、若しくは短縮することができる。
3 前項の規定により臨時に閲覧できない日を定め、又は閲覧時間を延長し、若しくは短縮するときは、その旨を閲覧所に掲示する。
(概要書等の写しの交付)
第46条の2 区長は、概要書等を閲覧しようとする者のうち、当該概要書等の写しの交付を受けようとするものに対し、これを交付することができる。
(閲覧所以外の閲覧等禁止)
第48条 概要書等の閲覧等は、閲覧所以外の場所で行うことができない。
(閲覧等の停止又は禁止)
第49条 区長は、次の各号の一に該当する者に対し、概要書等の閲覧等を停止し、又は禁止することができる。
(1) この規則又は係員の指示に従わない者
(2) 概要書等及び窓口閲覧システムの端末装置を汚損し、若しくはき損した者又はそのおそれのあると認められる者
(3) 他人に迷惑を及ぼし、又はそのおそれがあると認められる者
(4) 建築物又は工作物を特定しない者
(不開示情報の被覆)
第50条 概要書等に不開示情報(大田区情報公開条例(昭和60年条例第51号)第9条第2項第1号又は第2号に該当する情報をいう。以下同じ。)の記載があるときは、当該不開示情報を被覆して閲覧等を行うものとする。
(閲覧に要する費用)
第51条 概要書等の閲覧に要する費用は、無料とする。
(写しの交付に要する費用)
第52条 概要書等の写しの交付に要する費用は、手数料条例第3条第1項第2号及び別表第1の106の3の3の規定によるものとする。
付則
1 この規則は、昭和40年4月1日から施行する。
2 この規則施行後、最初に行なう法第12条第1項の規定による定期報告の報告期間は、それぞれ次の各号に定める期間とする。
(1) 第7条第1項の表中(一)項に掲げる建築物にあつては、昭和40年5月1日から同年9月30日まで。
(2) 第7条第1項の表中(二)項に掲げる建築物にあつては、昭和41年4月1日から同年9月30日まで。
(3) 第7条第1項の表中(三)項に掲げる建築物にあつては、昭和42年4月1日から同年9月30日まで。
3 建築協定に関する公聴会規則(昭和33年規則第12号)は、廃止する。
付則(昭和44年8月1日規則第49号)
この規則は、公布の日から施行し、昭和44年6月14日から適用する。
付則(昭和52年12月1日規則第69号)
(施行期日)
1 この規則は、公布の日から施行する。
(経過措置)
2 この規則施行の際、この規則による改正前の建築基準法施行細則の規定によって作成した用紙で現に残存するものは、第11号様式(正)及び(副)を除き、当分の間、なおこれを使用することができる。
付則(昭和58年4月1日規則第37号)
(施行期日)
1 この規則は、公布の日から施行する。ただし、第13条第1項第4号に係る改正規定は、昭和59年4月1日から施行する。
(経過措置)
2 昭和58年4月1日から昭和59年3月31日までの間における建築基準法施行規則(昭和25年建設省令第40号)第5条第1項の規定により定める報告の時期は、この規則による改正後の大田区建築基準法施行細則(以下「改正後の規則」という。)別表第2(は)欄の規定にかかわらず、昭和58年10月1日から昭和59年2月29日までとする。
3 この規則による改正前の建築基準法施行細則(以下「改正前の規則」という。)第8条の表(い)欄(3)の項に掲げるホテル又は旅館で改正前の規則第9条第1項の規定による報告を昭和57年4月1日から昭和58年3月31日までの間において行ったものの改正後の規則別表第2(は)欄(2)の項の報告の時期の始期は、同項の規定にかかわらず、昭和61年とする。
4 改正前の規則の規定に基づき作成した用紙で現に残存するものは、引き続きこれを使用することができる。
付則(平成5年3月30日規則第42号)
1 この規則は、平成5年4月1日から施行する。
2 改正前の大田区建築基準法施行細則の規定に基づき作成した用紙で現に残存するものは、引き続きこれを使用することができる。
付則(平成6年3月31日規則第19号)
1 この規則は、平成6年4月1日から施行する。
2 この規則の施行の際、現に都市計画法及び建築基準法の一部を改正する法律(平成4年法律第82号。以下「改正法」という。)第1条の規定による改正前の都市計画法(昭和43年法律第100号。以下「旧都市計画法」という。)第2章の規定による都市計画において定められている用途地域に関しては、この規則による改正前の大田区建築基準法施行細則(以下「改正前の規則」という。)の規定は、平成5年6月25日から起算して3年を経過する日(この日前に改正法第1条の規定による旧都市計画法第2章の規定により、当該都市計画区域について、用途地域に関する都市計画が決定されたときは、当該都市計画区域の決定に係る都市計画法第20条第1項(同法第22条第1項において読み替える場合を含む。)の規定による告示があった日)までの間は、なおその効力を有する。
3 改正前の規則の規定に基づき作成した用紙で現に残存するものは、引き続きこれを使用することができる。
付則(平成12年9月29日規則第124号)
1 この規則は、公布の日から施行する。
2 改正前の大田区建築基準法施行細則の規定に基づき作成した用紙で現に残存するものは、所要の修正を加え、引き続きこれを使用することができる。
付則(平成13年9月14日規則第131号)
1 この規則は、公布の日から施行する。
2 改正前の大田区建築基準法施行規則の規定に基づき作成した用紙で現に残存するものは、所要の修正を加え、引き続きこれを使用することができる。
付則(平成14年3月28日規則第68号)
1 この規則は、平成14年4月1日から施行する。
2 改正前の大田区建築基準法施行規則の規定に基づき作成した用紙で現に残存するものは、所要の修正を加え、引き続きこれを使用することができる。
付則(平成15年12月26日規則第116号)
1 この規則は、平成16年4月1日から施行する。ただし、第12条第1項及び第16条の2の改正規定並びに別記第7号様式から別記第8号様式の2までの改正規定(別記第7号様式に係る部分に限る。)並びに次項及び付則第3項の規定は、公布の日から施行する。
2 前項の規定にかかわらず、この規則による改正後の大田区建築基準法施行規則別記第8号様式及び別記第8号様式の2による用紙については、この規則の施行の日前においてもこの規則による改正前の大田区建築基準法施行規則別記第8号様式及び別記第8号様式の2による用紙に代えて、それぞれ使用することができる。
3 付則第1項ただし書に規定する改正規定の施行の日から平成16年3月31日までの間は、同項ただし書の規定による改正後の大田区建築基準法施行規則別記第7号様式の規定にかかわらず、建築物及び建築設備等の定期報告については、なお従前の例によることができる。
付則(平成16年11月1日規則第99号)
1 この規則は、公布の日から施行する。
2 改正前の大田区建築基準法施行規則の規定に基づき作成した用紙で現に残存するものは、引き続きこれを使用することができる。
付則(平成22年9月30日規則第74号)
1 この規則は、平成22年10月1日から施行する。
2 改正前の大田区建築基準法施行規則の規定に基づき作成した用紙で現に残存するものは、引き続きこれを使用することができる。
付則(平成23年1月18日規則第1号)
1 この規則は、平成23年2月1日から施行する。
2 この規則による改正前の様式による用紙は、当分の間、使用することができる。
付則(平成25年3月29日規則第83号)
1 この規則は、平成25年4月1日から施行する。
2 この規則の施行の際現に改正前の別記第11号様式により申請のあったものの認定の通知は、改正前の別記第11号様式の2による。
付則(平成27年6月1日規則第97号)
1 この規則は、公布の日から施行する。
2 改正前の大田区建築基準法施行規則の規定に基づき作成した用紙で現に残存するものは、所要の修正を加え、引き続きこれを使用することができる。
付則(平成28年5月31日規則第142号)
1 この規則は、平成28年6月1日から施行する。
2 改正前の大田区建築基準法施行規則の規定に基づき作成した用紙で現に残存するものは、引き続きこれを使用することができる。
付則(平成31年3月29日規則第37号)
1 この規則は、公布の日から施行する。ただし、次の各号に掲げる規定は、当該各号に定める日から施行する。
(1) 第12条の改正規定、第14条の改正規定(同条第6項中「別記第7号様式の2」を「別記第7号様式の3」に改める部分に限る。)及び第14条の2の2第2項の改正規定並びに別記第7号様式の3を別記第7号様式の4とし、別記第7号様式の2を別記第7号様式の3とし、別記第7号様式の次に1様式を加える改正規定 平成31年4月1日
(2) 第13条の改正規定及び第14条の改正規定(同条第2項中「2月」を「1月」に改める部分及び同条第6項中「別記第7号様式の2」を「別記第7号様式の3」に改める部分を除く。) 平成31年6月1日
(3) 第4条の2の改正規定 建築基準法の一部を改正する法律(平成30年法律第67号)の施行の日
2 改正前の大田区建築基準法施行規則の規定に基づき作成した用紙で現に残存するものは、所要の修正を加え、引き続きこれを使用することができる。
付則(令和元年7月11日規則第21号)
1 この規則は、公布の日から施行する。
2 この規則による改正前の様式による用紙は、当分の間、使用することができる。
付則(令和元年11月15日規則第62号)
1 この規則は、公布の日から施行する。
2 改正前の大田区建築基準法施行規則の規定に基づき作成した用紙で現に残存するものは、所要の修正を加え、引き続きこれを使用することができる。
付則(令和2年3月31日規則第72号)
この規則は、令和2年4月1日から施行する。
付則(令和3年3月12日規則第55号)
1 この規則は、令和3年4月1日から施行する。
2 改正前の大田区建築基準法施行規則の規定に基づき作成した用紙で現に残存するものは、引き続きこれを使用することができる。
付則(令和4年3月1日規則第7号)
1 この規則は、公布の日から施行する。
2 改正前の大田区建築基準法施行規則の規定に基づき作成した用紙で現に残存するものは、所要の修正を加え、引き続きこれを使用することができる。
付則(令和5年6月30日規則第81号)
この規則は、公布の日から施行する。
付則(令和5年9月29日規則第104号)
この規則は、令和5年10月1日から施行する。
付則(令和7年3月31日規則第73号)
1 この規則は、令和7年4月1日から施行する。
2 改正前の大田区建築基準法施行規則の規定に基づき作成した用紙で現に残存するものは、所要の修正を加え、引き続きこれを使用することができる。
付則(令和7年6月30日規則第106号)
1 この規則は、令和7年7月1日から施行する。
2 改正前の大田区建築基準法施行規則の規定に基づき作成した用紙で現に残存するものは、所要の修正を加え、引き続きこれを使用することができる。
別表第1(第8条関係)
建築物の種類 | 図書の種類 | 明示すべき事項 |
がけに接する場所を建築敷地とする建築物 | 詳細図 | 縮尺、構造耐力上主要な部分の材料の種類及び寸法、がけの高さ並びにがけの上下端から建築物までの水平距離 |
構造計算書 | ||
道路面と地盤面に高低差のある敷地の建築物 | 縦断面図 | 縮尺並びに道路、地盤及びその高低差 |
興行場等の用途に供する建築物 | 平面図又は別紙に併記 | 各階及び各興行場ごとの客席の定員及びその算定方法並びに各階の客席の出入口、階段及び建築物の屋外へ通ずる出入口の幅の合計 |
共同住宅等の用途に供する建築物 | 各階の共同住宅の住戸若しくは住室、寄宿舎の寝室又は下宿の宿泊室の床面積の合計 | |
地階に居室を有する建築物 | 換気設備図 | 縮尺、機械室及びダクトの詳細並びに給気口、排気口及び外気取入口の位置及び寸法 |
別表第2(第11条関係)
(い) | (ろ) | |
用途 | 報告の時期 | |
(1) | 劇場、映画館、演芸場、観覧場(屋外観覧場を除く。)、公会堂又は集会場 | 毎年11月1日から翌年の1月31日まで |
(2) | 旅館又はホテル | 昭和58年を始期とし、3年ごとの5月1日から10月31日まで。ただし、床面積の合計が2,000平方メートルを超えるもので3階以上の階にあるものについては、毎年11月1日から翌年の1月31日まで |
(3) | 百貨店、マーケット又は物品販売業を営む店舗(床面積が10平方メートル以内のものを除く。) | 昭和59年を始期とし、3年ごとの5月1日から10月31日まで。ただし、床面積の合計が3,000平方メートルを超えるもので3階以上の階にあるものについては、毎年11月1日から翌年の1月31日まで |
(4) | 病院、診療所(患者の収容施設があるものに限る。)又は高齢者、障害者等の就寝の用に供するものとして平成28年国土交通省告示第240号第1第2項第2号から第9号までに掲げるもの | 昭和58年を始期とし、3年ごとの5月1日から10月31日まで |
(5) | 体育館、博物館、美術館、図書館、ボーリング場、スキー場、スケート場、水泳場又はスポーツの練習場(学校に附属するものを除く。) | 昭和58年を始期とし、3年ごとの5月1日から10月31日まで |
(6) | 展示場、キャバレー、カフェー、ナイトクラブ、バー、ダンスホール、遊技場、公衆浴場、待合、料理店又は飲食店 | 昭和59年を始期とし、3年ごとの5月1日から10月31日まで |
(7) | 共同住宅又は寄宿舎(高齢者、障害者等の就寝の用に供するものとして平成28年国土交通省告示第240号第1第2項第1号に掲げるものに限る。) | 昭和60年を始期とし、3年ごとの5月1日から10月31日まで |
別表第3(第11条関係)
(い) | (ろ) | (は) | |
用途 | 規模又は階 | 報告の時期 | |
(1) | 劇場、映画館又は演芸場 | 床面積の合計が200平方メートルを超えるもの、主階が1階にないもので床面積の合計が100平方メートルを超えるもの(階数が3以上のものに限る。)又は地階若しくは3階以上の階にあるもの | 毎年11月1日から翌年の1月31日まで |
(2) | 観覧場(屋外観覧席のものを除く。)、公会堂又は集会場 | 床面積の合計が200平方メートルを超えるもの(平家建ての集会場で客席及び集会室の床面積の合計が400平方メートル未満のものを除く。)又は地階若しくは3階以上の階にあるもの | 毎年11月1日から翌年の1月31日まで |
(3) | 旅館又はホテル | 床面積の合計が300平方メートルを超えるもの(平家建てで床面積の合計が500平方メートル未満のものを除く。)又は地階若しくは3階以上の階にあるもの | 昭和58年を始期とし、3年ごとの5月1日から10月31日まで。ただし、床面積の合計が2,000平方メートルを超えるもので3階以上の階にあるものについては、毎年11月1日から翌年の1月31日まで |
(4) | 百貨店、マーケット、勝馬投票券発売所、場外車券売場又は物品販売業を営む店舗 | 床面積の合計が500平方メートルを超えるもの又は地階若しくは3階以上の階にあるもの | 昭和59年を始期とし、3年ごとの5月1日から10月31日まで。ただし、床面積の合計が3,000平方メートルを超えるもので3階以上の階にあるものについては、毎年11月1日から翌年の1月31日まで |
(5) | 病院、診療所(患者の収容施設があるものに限る。)又は令第115条の3第1号に掲げる児童福祉施設等(平成28年国土交通省告示第240号第1第2項第2号から第9号までに掲げるものに限る。) | 床面積の合計が300平方メートルを超えるもの(平家建てで床面積の合計が500平方メートル未満のものを除く。)又は地階若しくは3階以上の階にあるもの | 昭和58年を始期とし、3年ごとの5月1日から10月31日まで |
(5の2) | 令第115条の3第1号に掲げる児童福祉施設等(平成28年国土交通省告示第240号第1第2項に掲げるものを除く。) | 床面積の合計が300平方メートルを超えるもの(平屋建てで床面積の合計が500平方メートル未満のものを除く。)又は3階以上の階にあるもの | 昭和58年を始期とし、3年ごとの5月1日から10月31日まで |
(6) | 学校又は体育館 | 床面積の合計が2,000平方メートルを超えるもの又は3階以上の階にあるもの | 昭和58年を始期とし、3年ごとの5月1日から10月31日まで |
(7) | 博物館、美術館、図書館、ボーリング場、スキー場、スケート場、水泳場又はスポーツの練習場 | 床面積の合計が2,000平方メートルを超えるもの又は3階以上の階にあるもの | 昭和58年を始期とし、3年ごとの5月1日から10月31日まで |
(8) | 展示場、キャバレー、カフェー、ナイトクラブ、バー、ダンスホール、遊技場、公衆浴場、待合、料理店又は飲食店 | 床面積の合計が500平方メートルを超えるもの又は地階若しくは3階以上の階にあるもの | 昭和59年を始期とし、3年ごとの5月1日から10月31日まで |
(9) | 下宿、共同住宅又は寄宿舎 | 床面積の合計が1,000平方メートルを超えるもので5階以上の階にあるもの | 昭和60年を始期とし、3年ごとの5月1日から10月31日まで |
(9の2) | 高齢者、障害者等の就寝の用に供するもの(平成28年国土交通省告示第240号第1第2項第1号に掲げるものに限る。) | 地階又は3階以上の階にあるもの | 昭和60年を始期とし、3年ごとの5月1日から10月31日まで |
(10) | (9)に掲げる用途と(1)から(8)までに掲げる用途の1以上とを併せるもの((1)から(9)までの項(い)欄に掲げる用途に供し、その用途に供する部分が用途に応じ(ろ)欄に掲げる規模又は階のものを除く。) | 床面積の合計が1,000平方メートルを超えるもので5階以上の階にあるもの | 平成7年を始期とし、3年ごとの5月1日から10月31日まで |
(11) | 事務所その他これに類するもの | 床面積の合計が1,000平方メートルを超えるもの(5階以上の建築物で延べ面積が2,000平方メートルを超えるもののうち、3階以上の階にあるものに限る。) | 昭和62年を始期とし、3年ごとの5月1日から10月31日まで |
(12) | (1)から(8)までに掲げる用途の2以上を併せるもの((1)から(8)までの項及び(10)の項(い)欄に掲げる用途に供し、その用途に供する部分が用途に応じ(ろ)欄に掲げる規模又は階のものを除く。) | 床面積の合計が500平方メートルを超えるもの又は3階以上の階にあるもの | 昭和59年を始期とし、3年ごとの5月1日から10月31日まで |
(13) | (1)から(12)までに掲げる用途(ただし、(11)の用途の場合は、階数が5以上で延べ面積が1,000平方メートルを超えるものに限る。)のいずれかを有する地下街 | 床面積の合計が1,500平方メートルを超えるもの | 毎年11月1日から翌年の1月31日まで |
備考
(1) この表の(ろ)欄及び(は)欄において、地階若しくは3階以上の階にあるもの、3階以上の階にあるもの、5階以上の階にあるもの又は地階又は3階以上の階にあるものとは、それぞれ地階若しくは3階以上、3階以上、5階以上又は地階又は3階以上の階でその用途に供する部分の床面積の合計が100平方メートルを超えるものをいう。ただし、その用途に供する部分の床面積の合計が100平方メートルを超え200平方メートル以下のものは、階数が3以上のものに限る。
(2) この表の(9)の項及び(10)の項の(い)欄に掲げる用途に供する建築物のうち、共同住宅の住戸の部分については、定期報告の対象から除く。






















第8号様式 削除
第8号様式の2 削除




第9号様式 削除









第11号様式の3 削除




































































